又一固废上市公司拟“去环保”
中链企通环保网
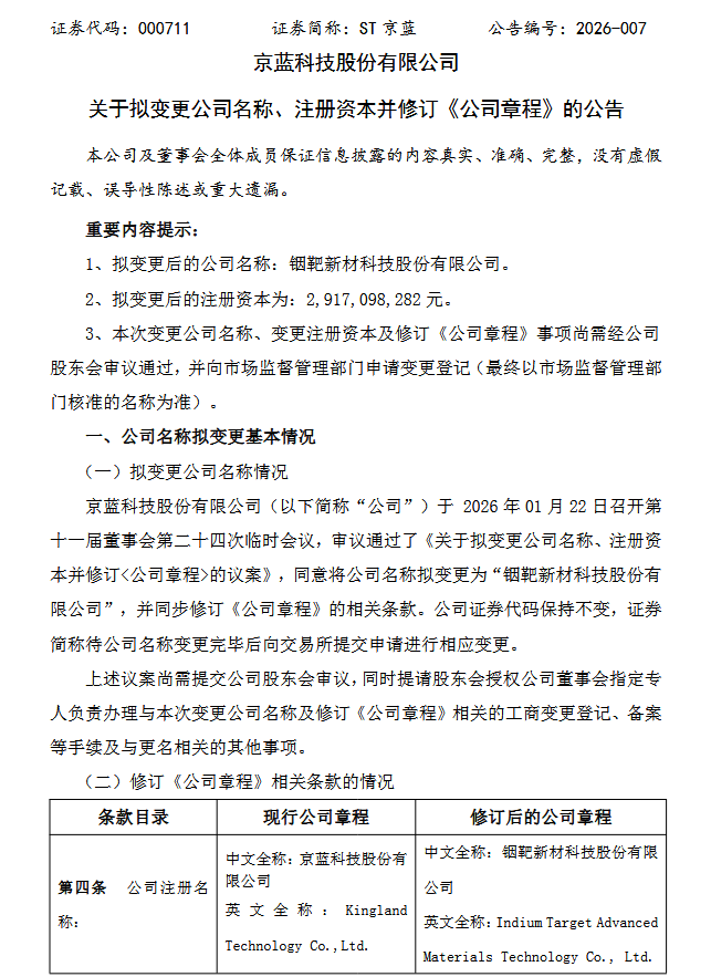
2026年1月24日,ST京蓝公告称,公司第十一届董事会第二十四次临时会议同意将公司名称由“京蓝科技股份有限公司”变更为“铟靶新材科技股份有限公司”。变更后的注册资本为29.17亿元。公司证券代码保持不变,证券简称待公司名称变更完毕后向交易所提交申请进行相应变更。

公告指出,2023年底公司完成破产重整后,新实控人已带领公司将核心业务全面转型到含锌铟固危废资源化利用以及以铟为核心的稀有金属提取业务。凭借新实控人多年来建立的业务基础与核心技术优势,经过两年来的布局,公司已在金属铟领域形成了较强的优势;同时,随着钙钛矿/异质结光伏电池、GPU 芯片所需的光模块、汽车调光玻璃等领域的迅速发展不断新增对铟的需求且一时难以找到充分的替代物,铟的战略稀缺特性越来越明显。
为此,京蓝科技基于铟资源优势、以及过去两年来对高密度 ITO 靶材业务所进行的多项准备,开始正式进军高密度ITO靶材业务,使京蓝科技的战略优势与核心竞争力,进一步延伸到作为多个行业关键材料的高密度 ITO 靶材领域,以尽可能提升京蓝科技的价值、回报股东。为准确传递京蓝科技的上述战略发展变化,拟对公司名称进行变更。
京蓝科技股份有限公司创立于1993年,于1997年成功登陆深圳证券交易所,专注于固体废物资源循环利用和生态环境修复领域,提供咨询、规划、设计、研发、生产、施工及项目运营等全产业链服务。
特别申明:本站发布此信息的目的在于传播更多行业信息,相关数据仅供参考,不构成投资建议。环保在线力求但不保证数据的完全准确,如有错漏请以中国证监会指定上市公司信息披露媒体为准,本站不对因该资料全部或部分内容而引致的盈亏承担任何责任。股市有风险,投资需谨慎!
特别申明:本站发布此信息的目的在于传播更多行业信息,相关数据仅供参考,不构成投资建议。环保在线力求但不保证数据的完全准确,如有错漏请以中国证监会指定上市公司信息披露媒体为准,本站不对因该资料全部或部分内容而引致的盈亏承担任何责任。股市有风险,投资需谨慎!
本文来源:第三方